蓄电池组监测系统

型号:RS-XDC

品牌:建大仁科

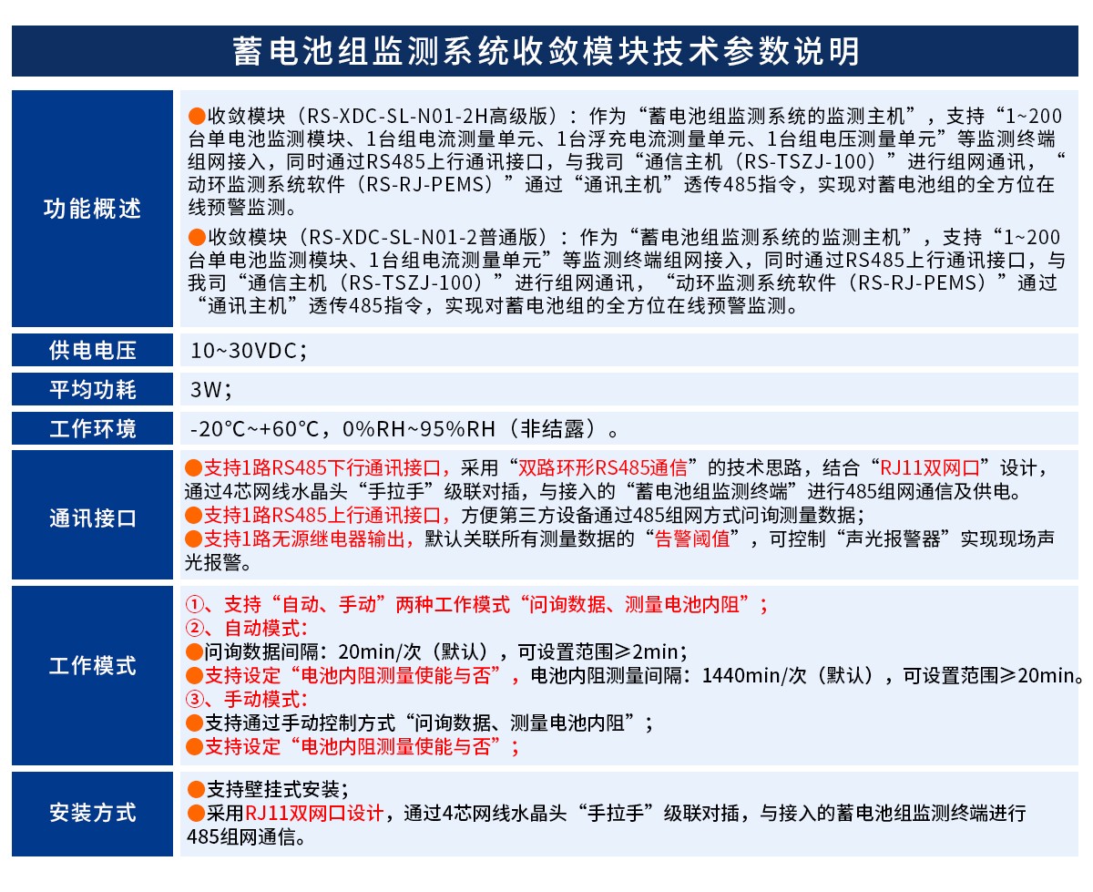
基于“收敛模块”的蓄电池组监测系统,采用“双路环形RS485通信”设计方式,可通过RJ11网线水晶头“手拉手”级联对插方式接入“1~200台单电池监测模块、1台组电流测量单元、1台浮充电流测量单元、1台组电压测量单元”,实现对蓄电池组的全方位在线预警监测。